歡迎您:
遊客
[
登入
註冊
]
RCBIG同樂會
論壇選項
RCBIG大腳車俱樂部
→
遙控電子技術專欄
論壇常用
藍色幻想
綠色世界
紅色天空
金黃稻田
銀灰酷色
粉色年華
論壇排行
找回密碼
隱藏系統信息
隱藏系統公告
隱藏論壇公告
隱藏在線統計
隱藏論壇聯盟
隱藏作者信息
留言板
0
修改資料
我參與的帖子
IP:216.73.216.186
頁碼:[
1
]
本帖有
765
位閱讀者
『帖子主題』星際遙控車
用戶:
m_mzxc
|
離線
編輯
引用
回覆
作 者
『星際遙控車』
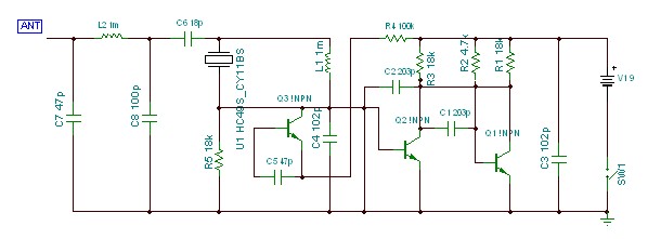
誰可以告訴握這兩張電圖功能動作
哪一個地方是幹麻的
能詳細的告訴我呢?
還有遙控車一般像鐵絲ㄧ樣的天線很難找耶~
哪裡有阿
各位幫幫我阿~~
2010/4/12 下午4:27
總置頂
置頂
精華
加鎖
刪除
移動
用戶:
wpjwpj
|
離線
編輯
引用
回覆
A
棟
19
樓
這圖基本上是超再生單通道無線控製,但是在我看起來好像細節部份有點錯誤,或是只是概略圖吧?
第一張是接收.
第二張是發射,
動作開電就直走,發射按下去馬達就反轉後退.
大概是這樣.
Holy..Shit!
Are-you-trying-to-Seduce-me是的!那就是我
2010/4/13 上午1:55
刪除
共有
1
頁,
1
張回覆帖 >頁碼:[
1
]
快 速 回 覆
用戶:
註冊
密碼:
忘記密碼?
[支援圖片網址或Youtube連結可直接嵌入顯示]