『不用單片機的無刷電調』不用單片機的無刷電調
這是我從網上找的電調。原理上肯定能用。就是有缺點。就是不能調速。希望有高手指點一下。最好能給個PPM轉PWM的電路圖。這個電路對我來說很重要。我想做個小點的無刷。但又買不起成品。所以想自已做。電流不要很大。1A左右就好了。
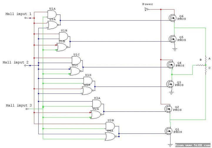
這只是末端的緩衝和蟮緦髑郤S緶罰p⒚揮蠵WM轉三相的轉換啊。還要好多零件才行啊。
三個輸入點, 輸入pwm信號就可以調速了
這個要霍爾感測器的,小無刷好加嗎?
這只是末級驅動。關鍵前級處理和軟體複雜。
就是呀。我現在就是不曉得從PPM轉到PWM怎麼做啊。兄弟們有沒有相關電路看看
