¡yµL½u¹q»»±±µo®g¡B±µ¦¬ÀYªº»s§@(°Ñ¦Ò)¡zµL½u¹q»»±±µo®g¡B±µ¦¬ÀYªº»s§@(°Ñ¦Ò)
µL½u¹q»»±±¥H¨ä¶Ç¿é¶ZÂ÷»·¡B§Ü¤zÂZ¯à¤O±j¡BµL¤è¦V©Êµ¥ÀuÂI¡AÀ³¥Î©ó³\¦h»â°ì¡C¦ý¦]¹q¾¹½ÆÂø¡Aµo°e³]³ÆÃe¤j¡A½Õ¸Õ§xÃøµ¥ì¦]¡A©Ò¥H¦b¥Á¥Î»â°ì¤@ª½¨ü¨ì¨î¡AÀHµÛ¹q¤l§Þ³Nªºµo®i¡A³o¨Ç°ÝÃD³£±o¨ì¤F¸Ñ¨M¡A¨Ï¤§¨ã¦³±j¤jªº¥Í©R¤O¡C
¡@¡@¦b³oùئV¤j®a¤¶²Ð¤@ºØµL½u¹q»»±±µo®g¡B±µ¦¬ÀY(T630/T631)ªº»s§@¤èªk¡C
¡@¡@¹q¸ô¤¶²Ð
¡@¡@µL½u¹q»»±±µo®gÀYT630¬O¤@ºØ¤ºÂö}½u¥¼¸g«H¸¹ªº·L«¬µo®g¾÷¡A¨äµo®gÀW²v¬°265MHz¡A12V¹q·½¨Ñ¹q®É¡A»»±±¶ZÂ÷¬°100M¡A¤u§@¹q¬y¶È¬°4mA¡A¨äÅé¿n¬°28X12X10mm¡CµL½u¹q±µ¦¬ÀYT631¡A¤@Ó¤ºÂäѽu¡A¶H¹qµø¾÷°ªÀWÀY¤@¼Ëªº±µ¦¬¡B¸Ñ½Õ¾¹¡A¨ä¨å«¬¤u§@¹qÀ£¬°6V¡A¦uÔ¤u§@¹q¬y¬°1mA¡A±µ¦¬ÀW²v¬°265MHz¡A¨äÅé¿n¶È¬°31X23X10mm¡C§Q¥Î¥¦Ì¥i¥H«Ü¤è«K¦a»s§@¥X¦UºØµL½u¹q»»±±¸Ë¸m¡A¨ã¦³·L«¬¤Æ¡A¶Ç¿é¶ZÂ÷»·¡B¯Ó¹q¬Ù¡B§Ü¤zÂZ¯à¤O±jµ¥ÀuÂI¡C¯à°÷¤è«K¦a¨ú¥N¬õ¥~½u¡B¶WÁnªiµo®g¤Î±µ¦¬ÀY¡C
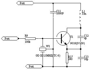
¡@¡@µL½u¹q®gÀYT630¹q¸ôì²z¦p¹Ï©Ò¥Ü¡C¹q¸ô¥|µo®gºÞV1¤Î¶gÃ䤸¥óC1¡BC2¡BL1¡BL2µ¥ºc¦¨ÀW²v¬°265MHz¶W°ªÀWµo®g¹q¸ô¡A³q¹LÀô§Î¤Ñ½uL2¦VªÅ¤¤µo®g¡C¤Ñ½uL2±Ä¥ÎÁá»È½u©Îª½®|¬°1.5mmªºº£¥]½u¡A¤Ñ½u¤Ø¤o¬°24mm(ªø)X9mm(°ª)¡C¤T·¥ºÞV1¿ï¥Î°ªÀWµo®gºÞBE414©Î2SC3355¡C
¡@¡@µL½u¹q»»±±±µ¦¬ÀYT631¹q¸ôì²z¦p¹Ï©Ò¥Ü¡C±µ¦¬¹q¸ô¥Dn¥ÑV1¡BICµ¥²Õ¦¨¡AV1»PC7¡BC9¡BL2µ¥¤¸¥ó²Õ¦¨¶W°ªÀW±µ¦¬¹q¸ô¡A·L½ÕC9§ïÅܨ䱵¦¬ÀW²v¡A¨Ï¤§ÄY®æ¹ï·Ç265MHzµo®gÀW²v¡C·í¤Ñ½uL2¦¬¨ì½Õ»sªi®É¡A¸gV1½Õ¿Ó©ñ¤j¥X§CÀW¦¨¤À¡A¦A¸gV2«e¸m©ñ¤j«á°e¤JIC LM358¡A¶i¤@¨B©ñ¤j¾ã§Î«á¥ÑLM358²Ä7¸}¿é¥X¡A¸Ó¦L¨ê¹q¸ôªO¹ê»Ú¤Ø¤o¬°31mmX23CC¡A¤Ñ½u¤Ø¤o¬°27mm(ªø)X9mm(°ª)¡COUT¬°«H¸¹¿é¥XºÝ¡A¤T·¥ºÞV1¿ï¥ÎBE415©Î2SC3355¡C¹q®eC9¥i¿ï¥Î¤p«¬¥i½Õ¹q®e¡CIC¿ï¥ÎLM358¡C
¡@¡@¦bµo®g¤Î±µ¦¬¹q¸ô¤¤¬°´î¤pÅé¿n¡A©Ò¦³¹qªý§¡¿ï¥Î1/8W©Î1/16Wªºª÷Äݽ¤¹qªý¡F¹q¸Ñ¹q®e¥ç¥Î¶W¤p«¬¹q®e¡A¨ä¥L¹q®e¥þ³¡±Ä¥Î°ªÀW³³²¡¹q®e¡C¦b²k±µ®É¤¸¥ó¤Þ¸}¾¨¶q°Åµu¡A¨Ï¨äºò¶K¹q¸ôªO¡A¹q¸ôªO§÷®ÆÀ³¿ï¥Î°ªÀW¹q¸ôªO¡C
¥H¤U¬O¨â¸ü±Ä¥ÎÁnªí±ªº¦¬µo¸Ë¸m¡A¬Û¹ï©ó«e±ªº¤¶²Ðªº¹q¸ô¡A¨ã¦³§ó»·ªº¶Ç¿é¶ZÂ÷¡B§ó±jªº§Ü¤zÂZ¯à¤O©M§ó©ö»s§@¡B½Õ¸Õ¡A»ù®æ¬°


µL½u¹q»»±±¥H¨ä¶Ç¿é¶ZÂ÷»·¡B§Ü¤zÂZ¯à¤O±j¡BµL¤è¦V©Êµ¥ÀuÂI¡AÀ³¥Î©ó³\¦h»â°ì¡C¦ý¦]¹q¾¹½ÆÂø¡Aµo°e³]³ÆÃe¤j¡A½Õ¸Õ§xÃøµ¥ì¦]¡A©Ò¥H¦b¥Á¥Î»â°ì¤@ª½¨ü¨ì¨î¡AÀHµÛ¹q¤l§Þ³Nªºµo®i¡A³o¨Ç°ÝÃD³£±o¨ì¤F¸Ñ¨M¡A¨Ï¤§¨ã¦³±j¤jªº¥Í©R¤O¡C
¡@¡@¦b³oùئV¤j®a¤¶²Ð¤@ºØµL½u¹q»»±±µo®g¡B±µ¦¬ÀY(T630/T631)ªº»s§@¤èªk¡C
¡@¡@¹q¸ô¤¶²Ð
¡@¡@µL½u¹q»»±±µo®gÀYT630¬O¤@ºØ¤ºÂö}½u¥¼¸g«H¸¹ªº·L«¬µo®g¾÷¡A¨äµo®gÀW²v¬°265MHz¡A12V¹q·½¨Ñ¹q®É¡A»»±±¶ZÂ÷¬°100M¡A¤u§@¹q¬y¶È¬°4mA¡A¨äÅé¿n¬°28X12X10mm¡CµL½u¹q±µ¦¬ÀYT631¡A¤@Ó¤ºÂäѽu¡A¶H¹qµø¾÷°ªÀWÀY¤@¼Ëªº±µ¦¬¡B¸Ñ½Õ¾¹¡A¨ä¨å«¬¤u§@¹qÀ£¬°6V¡A¦uÔ¤u§@¹q¬y¬°1mA¡A±µ¦¬ÀW²v¬°265MHz¡A¨äÅé¿n¶È¬°31X23X10mm¡C§Q¥Î¥¦Ì¥i¥H«Ü¤è«K¦a»s§@¥X¦UºØµL½u¹q»»±±¸Ë¸m¡A¨ã¦³·L«¬¤Æ¡A¶Ç¿é¶ZÂ÷»·¡B¯Ó¹q¬Ù¡B§Ü¤zÂZ¯à¤O±jµ¥ÀuÂI¡C¯à°÷¤è«K¦a¨ú¥N¬õ¥~½u¡B¶WÁnªiµo®g¤Î±µ¦¬ÀY¡C
¡@¡@µL½u¹q®gÀYT630¹q¸ôì²z¦p¹Ï©Ò¥Ü¡C¹q¸ô¥|µo®gºÞV1¤Î¶gÃ䤸¥óC1¡BC2¡BL1¡BL2µ¥ºc¦¨ÀW²v¬°265MHz¶W°ªÀWµo®g¹q¸ô¡A³q¹LÀô§Î¤Ñ½uL2¦VªÅ¤¤µo®g¡C¤Ñ½uL2±Ä¥ÎÁá»È½u©Îª½®|¬°1.5mmªºº£¥]½u¡A¤Ñ½u¤Ø¤o¬°24mm(ªø)X9mm(°ª)¡C¤T·¥ºÞV1¿ï¥Î°ªÀWµo®gºÞBE414©Î2SC3355¡C
¡@¡@µL½u¹q»»±±±µ¦¬ÀYT631¹q¸ôì²z¦p¹Ï©Ò¥Ü¡C±µ¦¬¹q¸ô¥Dn¥ÑV1¡BICµ¥²Õ¦¨¡AV1»PC7¡BC9¡BL2µ¥¤¸¥ó²Õ¦¨¶W°ªÀW±µ¦¬¹q¸ô¡A·L½ÕC9§ïÅܨ䱵¦¬ÀW²v¡A¨Ï¤§ÄY®æ¹ï·Ç265MHzµo®gÀW²v¡C·í¤Ñ½uL2¦¬¨ì½Õ»sªi®É¡A¸gV1½Õ¿Ó©ñ¤j¥X§CÀW¦¨¤À¡A¦A¸gV2«e¸m©ñ¤j«á°e¤JIC LM358¡A¶i¤@¨B©ñ¤j¾ã§Î«á¥ÑLM358²Ä7¸}¿é¥X¡A¸Ó¦L¨ê¹q¸ôªO¹ê»Ú¤Ø¤o¬°31mmX23CC¡A¤Ñ½u¤Ø¤o¬°27mm(ªø)X9mm(°ª)¡COUT¬°«H¸¹¿é¥XºÝ¡A¤T·¥ºÞV1¿ï¥ÎBE415©Î2SC3355¡C¹q®eC9¥i¿ï¥Î¤p«¬¥i½Õ¹q®e¡CIC¿ï¥ÎLM358¡C
¡@¡@¦bµo®g¤Î±µ¦¬¹q¸ô¤¤¬°´î¤pÅé¿n¡A©Ò¦³¹qªý§¡¿ï¥Î1/8W©Î1/16Wªºª÷Äݽ¤¹qªý¡F¹q¸Ñ¹q®e¥ç¥Î¶W¤p«¬¹q®e¡A¨ä¥L¹q®e¥þ³¡±Ä¥Î°ªÀW³³²¡¹q®e¡C¦b²k±µ®É¤¸¥ó¤Þ¸}¾¨¶q°Åµu¡A¨Ï¨äºò¶K¹q¸ôªO¡A¹q¸ôªO§÷®ÆÀ³¿ï¥Î°ªÀW¹q¸ôªO¡C
¥H¤U¬O¨â¸ü±Ä¥ÎÁnªí±ªº¦¬µo¸Ë¸m¡A¬Û¹ï©ó«e±ªº¤¶²Ðªº¹q¸ô¡A¨ã¦³§ó»·ªº¶Ç¿é¶ZÂ÷¡B§ó±jªº§Ü¤zÂZ¯à¤O©M§ó©ö»s§@¡B½Õ¸Õ¡A»ù®æ¬°



Åwªï±z¡G



¥»©«¦³ 723 ¦ì¾\ŪªÌ
½s¿è

¦@¦³